测试派 Give testers a home.
测试派
社区愿景和功能特性
所见即所得 Markdown 编辑
随时自由编辑分享内容
支持注销账号来去自由
柠檬班
柠檬班官网
腾讯课堂
柠檬班简介
排行榜
帖子打赏排行
积分排行
活跃度排行
贡献排行
长歌测试半生,归来仍是少年
登录
注册
首页
>
标签
>
待分类
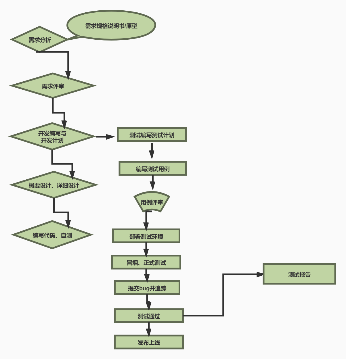
软件测试流程
本贴最后更新于
2029
天前,其中的信息可能已经时移世改
待分类
9732
引用 •
919
回帖 •
5
关注
ouliang
5 年前
2625
30
43
1040
174
13
159
1150
相关帖子
APP 测试要点汇总!一篇搞定!
分布式架构:Dubbo 协议如何做接口测试
心动即行动,学自动化,看小姐姐如何涨薪
Selenium Web UI 自动化,页面跳转问题,如何不使用强制等待实现验证用户登录成功?
测试界的“瑞士军刀”?我发现了这款让测试效率翻倍的开源神器!
快快测:免费网站测速工具,一键搞定网络检测
【上海】米哈游企业效能质量保障招聘
随便看看
基于 jmeter tcp 压力测试
哪位大神能告诉我怎么用 java 封装 get 和 post 请求
20200327 连接子查询作业
速来围观:腾讯课堂 101 机构柠檬班,直推工作岗位信息
jmeter 不务正业,干起了可变接口、动态参数自动化测试
接口数据使用了 RSA 加密和签名?一篇文章带你搞定!
Python 中 Django 和 Flask 框架的区别
回帖
欢迎来到testingpai.com!
这是一个属于测试人员的小众社区,大家相互信任,以平等自由,热情奔放的价值观进行分享交流。希望大家能够找到与自己志同道合的伙伴,共同成长。
注册
关于
请输入回帖内容 ...
欢迎来到testingpai.com!
注册 关于