1、概念
状态迁移法主要关注在测试状态转移的正确性上面。对于一个有限状态机,通过测试验证其在给定的条件内是否能够产生需要的状态变化,有没有不可达的状态和非法的状态,是否可能产生非法的状态转移等。通过构造能导致状态迁移的事件,来测试状态之间的转换。
2、 应用范围
状态迁移法的思想是提供将多个状态的转换串起来进行测试的思路。该方法适合功能的状态比较多的情况下,需测试各种状态的转换,且这些状态转换的测试在实际工作中容易被遗漏。比如播放器、遥控按键等。
3、状态迁移法的步骤
- 分析需求,整理所有状态;
- 画出状态迁移图;
- 列出状态-事件表;
- 得到状态转换树(测试路径);
- 根据状态转换树得到测试用例
4、案例:
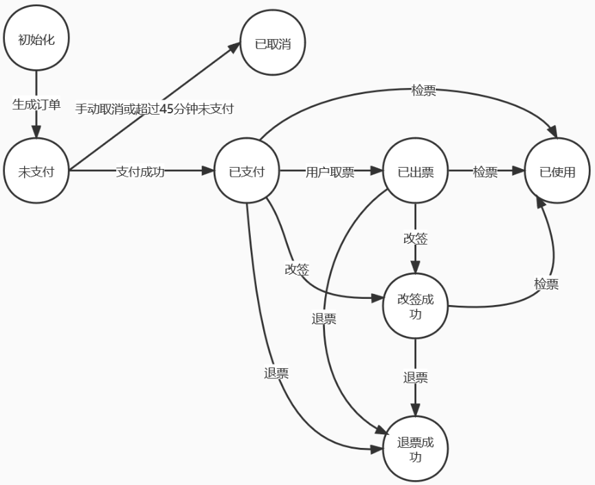
需求:通过某购票系统,顾客可以提前购买火车票,去到某地。
-
用户登录购票系统,选择出发地、目的地、出发日期,选择某趟车次点击”预定“,且填好订票人信息,点击提交订单;当前订单状态为”未支付“;
用户手动取消订单,车票状态更新为“已取消”;
45分钟内未支付,订单自动取消,车票状态为“已取消”;
-
用户支付车票,车票状态变为“已支付”;
-
用户到达车站通过自动取票机或售票窗口取票,车票状态为“已出票”;
-
在开车半小时前,可进行改签,改签成功,车票状态为“改签成功”;
-
已出票/已改签的车票检票登上火车后,车票状态变为“已使用”;
-
在开车半小时前,可进行退票,退票成功,车票状态为“退票成功”。
a、整理车票订单的所有状态:
未支付、已取消、已支付、已出票、退票成功、改签成功、已使用
b、画出状态迁移图:

c、列出状态-事件表:
此项不是必须项,可依据实际情况跳过该步骤,直接得到状态转换树;

d、得到状态转换树(测试路径):

通过以上得到测试路径:
- 未支付-->已取消
- 未支付-->已支付-->已出票-->改签成功-->退票成功
- 未支付-->已支付-->已出票-->改签成功-->已使用
- 未支付-->已支付-->已出票-->退票成功
- 未支付-->已支付-->已出票-->已使用
- 未支付-->已支付-->改签成功-->退票成功
- 未支付-->已支付-->改签成功-->已使用
- 未支付-->已支付-->退票成功
- 未支付-->已支付-->已使用
e、根据状态转换树得到测试用例
以上每条测试路径则为1条测试用例,把每条路径进行覆盖测试即可。对于状态转换有存在多个事件触发,覆盖多个事件的操作,比如“未支付-->已取消”这条测试路径,需要测试2种情况:1)用户手动取消车票订单 2)超过45分钟用户未支付,自动取消车票订单
5、总结
实际工作中,对于业务流程复杂的产品,不能很好地通过场景覆盖的方法进行用例设计时,可应用状态迁移法的思路,从业务的各种状态出发,并通过这些状态之间的切换条件串联起来进行测试覆盖,以此保证用例的高覆盖率。
欢迎来到testingpai.com!
注册 关于